Zulily logo

CASE STUDY:
Special Events Team Workflow

THE PROBLEM
Moving a sale from concept to live on Zulily.com required extensive coordination between Merchandising and Special Event Teams (SET), yet there was no centralized process or shared workspace to support collaboration. Fragmented communication and unclear workflows led to frustration, chaos, and costly creative churn. A prior attempt to repurpose an engineering-built dashboard failed because it did not address the operational needs of either team.

ROLES & RESPONSIBILITIES
» Stakeholder interviews
» Contextual inquiries
» Artifact collection
» User stories
» Information architecture
» Task flows
» Content strategy & design
» Wireframes
» Final designs
» UXPin prototypes

Stakeholder interviews & Contextual inquiries

Stakeholder Interviews
My engineering partner and I conducted in-depth interviews with SET managers and creatives responsible for studio design and digital merchandising to understand roles, responsibilities, and workflow challenges.

Contextual Inquiries
We reviewed the tools and dashboards used across their workflows, observing how tasks were executed to identify inefficiencies, gaps, and friction points.

Stakeholder quotes

“I open up all the tabs, email, calendar, excel, Trello, Google Calendar to color block everything that’s going to happen in the course of the week. It helps me from the get go what I need to be focusing on for the day.”

“(We are) constantly needing to update information; nothing is ever locked or permanent; this is the biggest challenge we face.”

“I’m always terrified that I’m going to miss something in email; I am constantly refreshing my email.”

“Everybody’s pain points funnel through us by making a subpar product in the end. The tiniest little things, is any one of them a big deal? No, probably not, but they’ll add up, like death of a thousand paper cuts.”

“It’s tough to make a strategic business decisions because we can’t see the information.”

Visualizing SET Workflow

I synthesized research findings into a systems-level ecosystem map, visualizing SET’s role within the broader campaign lifecycle. The map surfaced current state dependencies, roles, tasks, timelines, communication loops, and pivot points—clarifying how work flowed across teams and where friction, redundancy, and breakdowns occurred.

User Roles & Stories

I translated research insights into structured user roles and stories, defining primary roles—Site Merchandiser, SET member, Manager, Viewer to name a few—to ensure the new system supported distinct responsibilities and workflows.

The stories captured end-to-end requirements across monthly planning, event creation, review, modification, notifications, and status tracking. Particular focus was placed on workflow continuity (start, pause, resume), visibility of status and thresholds, calendar-based planning, role-based permissions, and the ability to differentiate between events with and without SET involvement.

This artifact established a clear functional foundation for the platform, aligning stakeholders around shared UX requirements while ensuring the system accounted for real-world dependencies, handoffs, and operational constraints.

zulily user stories 2

Artifacts Collection

  • Digital campaign assets

  • Buyer Calendar

  • SET Calendar

Information Architecture

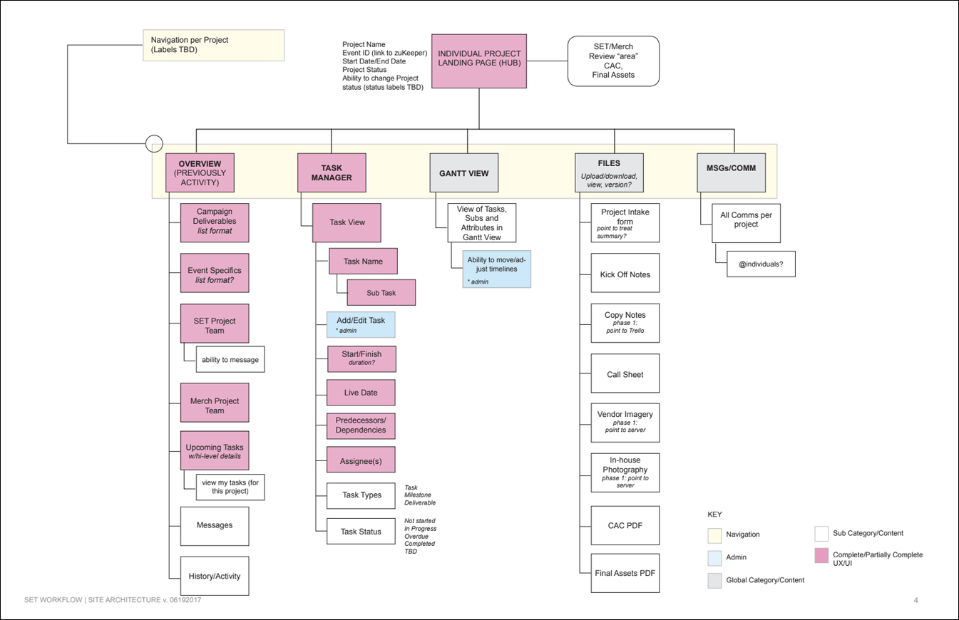
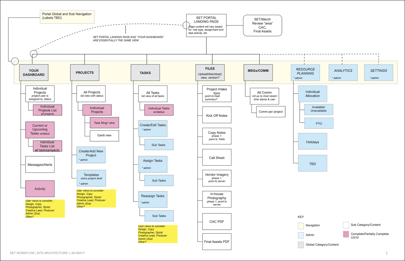
The information architecture adopted a project-centric governance model, positioning the Project Dashboard as the primary system anchor. Functional domains—Task Management, Resource Planning (Gantt), File Management, Communications, and Activity Tracking—were defined as structured categories, with standardized subcomponents to support lifecycle management, auditability, and role-based access.

This framework transformed previously fragmented workflows into a cohesive operational system, improving cross-functional alignment, status transparency, and scalability.

Initial drafts were created at the white board and the transferred to InDesign for easier communication and alignment.

Process flows

As the information architecture stabilized, I translated validated user stories into detailed task flows, mapping the end-to-end behaviors required to support Monthly Planning and Collaboration workflows.

These flows outlined state changes, decision points, role-based permissions, submission gates, overrides, notifications, and dependencies between systems (e.g., Collaboration Portal, SET workflow, Merch Calendar).

What began as whiteboard sketches evolved into structured specification flows that defined how requests moved from draft to review, approval, automation, and final publication—ensuring engineering had a clear blueprint for implementation.

Sketches to System

I began with rapid, high-level sketches to block out the core experience architecture and interaction model. Once the foundational flows and structure were validated, I translated the concepts into detailed UXPin wireframes to refine interaction patterns, states, and edge cases for implementation.

After validating the IA and task flows, I developed high-fidelity wireframes and interactive UXPin prototypes to define system behaviors, state transitions, permissions, and validation logic. These screens and prototypes served as implementation-ready specifications for engineering during MVP development. The original UXPin files were lost following Zulily’s closing; however, the retained artifacts reflect the system logic and design rigor delivered.

Wireframes in UXPin

What I would have done differently

The initial release intentionally focused on stabilizing SET operations. However, feedback from Merchandising partners surfaced an opportunity to evolve the platform into a more holistic campaign orchestration system.

With the benefit of hindsight, I would broaden early systems modeling to include upstream and downstream stakeholders—ensuring the architecture natively supported cross-functional transparency, shared metrics, and buyer-level visibility from day one.